打工人注意!22日,人社部公布2021年第四季度全国招聘大于求职“最缺工”的100个职业排行。快来看看有你中意的工作吗?

排行显示,营销员、餐厅服务员、商品营业员蝉联前三,车工、家政服务员、保安员、包装工、客户服务管理员、保洁员、快递员分列4至10位。
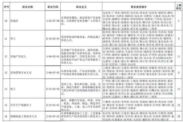
排行前10职业略有变化,车工、包装工进入前10,焊工和市场营销专业人员退出前10,分位列第11位和13位。
据人社部介绍,本期数据来源于全国102个定点监测城市公共就业服务机构填报的人力资源市场招聘、求职数据。
按照《中华人民共和国职业分类大典(2015版)》分类标准,100个职业中,43个属于第六大类——生产制造及有关人员,37个属于第四大类——社会生产服务和生活服务人员,15个属于第二大类——专业技术人员,3个属于第三大类——办事人员和有关人员,1个属于第一大类——党的机关、国家机关、群众团体和社会组织、企事业单位负责人,1个属于第八大类——不便分类的其他从业人员。
人社部指出,与2021年第三季度相比,本期“排行”反映出制造业缺工状况持续,“智能制造”领域缺工程度加大。从100个职业分布看,有43个属于第六大类职业——生产制造及有关人员,自2019年第三季度本排行发布以来制造业类职业占比一直较高;汽车生产消费领域需求旺盛,“汽车零部件再制造工”“汽车饰件制造工”“汽车维修工”等职业新进排行;智能制造领域“多工序数控机床操作调整工”“工业机器人系统操作员”等职业排位上升,缺工程度加大。











下一篇:沛县这家单位获国家级表彰